Införande av alkohol och drogtester
Arbetsgivarens stöd för drogtester
Lagstiftning
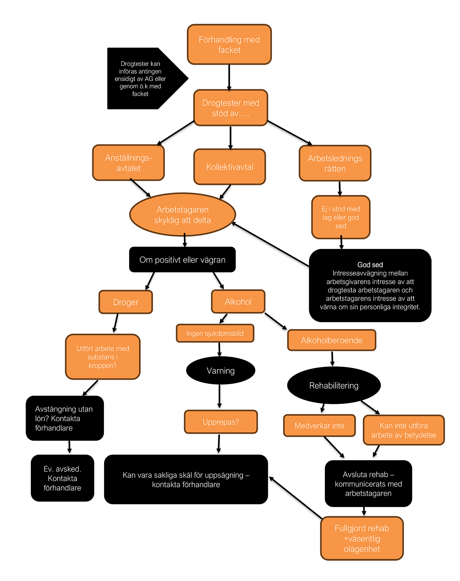
I svensk lagstiftning finns ingen reglering kring drog- och alkoholtester på den privata arbetsmarknaden. Nedan anges begreppet ”drogtester” som ett samlingsnamn för provtagning av alkohol och narkotika. Att drogtester de facto förekommer på arbetsplatser sker alltså inte direkt med stöd av sanktionsgrundande lag utan med stöd av avtal eller andra rättsprinciper.
Kollektivavtal
Parter kan genom kollektivavtal komma överens om att arbetsgivaren har rätt att genomföra drogtester. Ett sådant avtal är rättsligt sett giltigt så länge det inte strider mot vad som är god sed på arbetsmarknaden. Något som är viktigt att tänka på vid ett eventuellt kollektivavtal kring drogtester är att inte begränsa arbetsledningsrätten på något vis, det vill säga vara noggrann kring utformningen av kollektivavtalet.
Anställningsavtal
Arbetsgivaren och den enskilda arbetstagaren kan avtala direkt om drogtester. Detta kan ske genom att det regleras direkt i det enskilda anställningsavtalet. En sådan överenskommelse kan självfallet ingås även senare under anställningen. Ett sådant avtal är rättsligt sett giltigt så länge det inte strider mot vad som är god sed på arbetsmarknaden. Det innebär att en arbetstagares vägran att underkasta sig provtagning i enlighet med det avtalade åtagandet kan strida mot anställningsavtalet.
Arbetsledningsrätten
Arbetsgivaren har genom sin rätt att leda och fördela arbetet en rätt att kontrollera arbetstagarna i vissa situationer. Detta gäller så länge kontrollen inte strider mot vad som är god sed på arbetsmarknaden. Med stöd av arbetsledningsrätten kan arbetsgivaren besluta om drogtester. Detta gäller särskilt om den verksamhet som arbetsgivaren bedriver är i industrimiljö där tungt vägande säkerhetsskäl finns för att kräva att arbetstagarna inte är påverkade av narkotika. Det blir sålunda även en del av arbetsgivarens arbetsmiljöarbete.
Notera dock att om drogtester införs med stöd av arbetsledningsrätten så krävs en förhandling enligt 11 § MBL med de fackliga motparterna innan beslut fattas om införandet.
Drogtester vid olika tillfällen
Vid anställning
Vid nyanställning finns ännu inget anställningsförhållande mellan parterna. En arbetssökande är därför inte skyldig att genomgå ett drogtest. Men å andra sidan föreligger i princip en fri anställningsrätt och arbetsgivaren kan välja att tolka en vägran att ta ett drogtest som något negativt för den sökande. Om man tillämpar drogtester vid nyanställning bör de sökande tidigt i rekryteringsprocessen få information om det.
Slumpvisa
Drogtester kan vara slumpvisa. Det ska finnas en drogpolicy som har förhandlats med de fackliga motparterna och kommunicerats med arbetstagarna, se mall. Vidare bör det finnas ett klart syfte med drogtestningen och policyn. En vägran att delta, eller en vägran att låta arbetsgivaren ta del av provsvaret, kan likställas med ett positivt svar så länge införandet av drogtester har skett korrekt.
Vid misstanke
Arbetsgivaren kan vid misstanke om påverkan på arbetsplatsen låta den anställde genomgå drogtest. Det bör finnas en drogpolicy som har kommunicerats, se mall. Om en anställd vägrar delta eller vägrar låta arbetsgivaren ta del av provsvaret kan detta (precis som vid slumpmässiga drogtester) ses som ett positivt provsvar.
När är drogtester tillåtna?
Intresseavvägning
Vid bedömning av huruvida ett drogtest kan accepteras ska en intresseavvägning göras mellan arbetsgivarens intresse av drogtester och arbetstagarens intresse av att värna om den personliga integriteten. Arbetsgivarens intresse kan vara manifesterade i en drogpolicy, tex av arbetsmiljö- och säkerhetsskäl.
Drogtester får inte införas om de strider mot god sed eller lag, t.ex. får man inte införa drogtester om det reella skälet i stället till exempel är att efterforska genetisk information.
Tillförlitliga testmetoder
Arbetsdomstolen underkände i ett mål ett alkoholtest då det inte bedömdes vara tillförlitligt. Det är därför viktigt att testerna (både för narkotika och alkohol) tas och analyseras på ett korrekt sätt.
Vi rekommenderar att man anlitar företagshälsovård eller någon annan specialiserad samarbetspartner för utförande och analys av drogtesterna. Det finns rekommendationer för hur provtagning och analys av droger i arbetslivet bör hanteras. Rekommendationerna anger bland annat vem som bör utföra provtagningen, hur transport och förvaring av proverna bör ske samt att analys av drogtestet bör ske av ackrediterat laboratorium och positiva provsvar därefter verifieras av en MRO-läkare (Medical Review Officer).

- Låst material. Logga in för att få tillgång till materialet. Mall - Alkohol- och drogpolicy
- Låst material. Logga in för att få tillgång till materialet. Mall - Handlingsplan - ansvar och roller
- Låst material. Logga in för att få tillgång till materialet. Mall - Rutiner när någon är påverkad på jobbet
- Låst material. Logga in för att få tillgång till materialet. Mall - Alkohol- och drogtester
- Låst material. Logga in för att få tillgång till materialet. Mall - Överenskommelse om rehabilitering
- Låst material. Logga in för att få tillgång till materialet. Mall - Avslut av rehabilitering
Som medlem får du ta del av medlemsexklusivt innehåll
- Vi ger dig ett effektivt stöd som chef. Tillsammans bygger vi din kunskap.
- Ta de lav branschanpassade kollektivavtal som underlättar vardagen
Problem med inloggningen?
Kontakta oss på medlemsregistret@tmf.se - alla vardagar kl 08:30-16:00.
Problem med inloggningen?
Kontakta oss på medlemsregistret@tmf.se - alla vardagar kl 08:30-16:00.
Problem med inloggningen?
Kontakta oss på medlemsregistret@tmf.se - alla vardagar kl 08:30-16:00.
Ett medlemskonto har nu skapats och ett aktiveringsmail har skickats till angiven e-postadress.
Klicka på länken för att aktivera ditt konto.
Problem med inloggningen?
Kontakta oss på medlemsregistret@tmf.se - alla vardagar kl 08:30-16:00.
Problem med inloggningen?
Kontakta oss på medlemsregistret@tmf.se - alla vardagar kl 08:30-16:00.
Problem med inloggningen?
Kontakta oss på medlemsregistret@tmf.se - alla vardagar kl 08:30-16:00.
Läs mer om alkohol och droger